谭蔚泓院士团队在DNA纳米技术研究方面获新进展
通讯员: 发布时间:2021-03-24 浏览量:次
在多细胞生物中,细胞响应其微环境的变化而相互通信。这种能力构成了生命的基本生物化学。近年来,人们越来越热衷于利用DNA纳米结构来模仿膜蛋白。opta足球数据中文版谭蔚泓院士和邱丽萍等研究人员,直接在细胞表面工程化DNA纳米结构,以研究其与细胞活性协同作用的动态行为。研究人员研究出基于DNA的膜蛋白动态模拟,用于编程自适应细胞相互作用。成果发表在JACS(《美国化学会志》)期刊上。

示意图
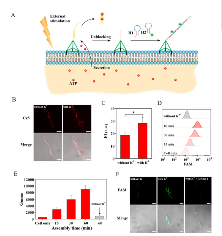
研究人员设计了一种细胞表面纳米结构,该结构可实现分子识别引发的DNA组装,以模仿膜蛋白的动态行为,从而能够响应环境变化而操纵细胞相互作用。
该课题组先前在2019年时候,已经成功地合成了具有三个疏水性顶点(称为T-cho3)的DNA四面体,并证明了它们在细胞表面工程中的出色表现。通过使用T-cho3作为支架,动态DNA纳米结构可以有效,稳定地锚定在活细胞膜上。当时的成果同样是发表在JACS(《美国化学会志》)期刊上。

成果发表截图
本文首次构建了膜锚定的动态DNA纳米结构,以模拟膜蛋白的功能行为并协调细胞活性,从而能够响应环境提示而操纵细胞之间的相互作用。得益于模块化设计和核酸化学的快速发展,该平台可以扩展为模拟和操纵各种生物事件(例如,细胞适应和交流),为定制细胞工程和智能合成生物学提供了新的范例。

细胞膜上DNA纳米组件的细胞适应性构建示意图